Reusable Artifacts for SAP S/4HANA Integration with Pricefx

Message Mappings and Value Mappings

Message Mapping Build Pricefx Polling Schedule Price Parameter Upsert Request

This message mapping builds Pricefx polling schedule Price Parameter Upsert request.

Message Mapping Set Unique Name to property

This message mapping set unique name of a Pricefx entity to uniqueName property

Enrich Polling Schedule

This integration flow converts date to date timestamp for both start date and end date.

Configuration

  1. Sender - The process direct incoming path of this integration flow.

  2. Error Receiver - The integration flow that writes error to error handler

  3. Timestamp conversion receiver - The integration flow that converts date to timestamp format

  4. Transaction handling

Sample Request Message

<record>
    <lastUpdateByName>SAPIntegrationBackup</lastUpdateByName>
    <createdByName>username</createdByName>
    <createDate>2022-11-09T16:15:24</createDate>
    <lastUpdateDate>2025-08-23T02:19:59</lastUpdateDate>
    <attribute1>2025-08-17T14:17:54</attribute1>
    <attribute2>2025-08-23T02:19:58</attribute2>
    <name>SALES_ORDER</name>
</record>

Sample Response Message

<record>
    <endDate>2025-08-23T00:00:00</endDate>
    <endDateTime>PT03H38M34S</endDateTime>
    <startDate>2025-08-23T00:00:00</startDate>
    <startDateTime>PT02H53M41S</startDateTime>
    <name>SALES_ORDER</name>
</record>

Update Polling Schedule

This integration flow updates polling schedule for the next call. The polling schedule is stored at the Pricefx partition.

Required Headers

  • pfxEnv - Environment key to get Pricefx connection properties from value mapping

Configuration

  1. Sender - The process direct incoming path of this integration flow.

  2. Error Receiver - The integration flow that writes error to error handler

  3. Pricefx connection properties Receiver - The integration flow that retrieves Pricefx connection properties from value mapping

  4. Enricher receiver - This integration flow converts date to date timestamp for both start date and end date

  5. Transaction handling

  6. Pricefx integration adapter properties

  7. Pricefx available tokens

  8. Message header properties

Sample Request Message

SALES_ORDER

Sample Response Message

{
    "endDate": "2025-08-23T00:00:00",
    "endDateTime": "PT02H53M41S",
    "attribute2": "2025-08-23T02:53:41",
    "startDate": "2025-08-23T00:00:00",
    "startDateTime": "PT02H19M58S",
    "attribute1": "2025-08-23T02:19:58",
    "name": "SALES_ORDER"
}

Get Last Update Time

This integration flow calculates the last update time minus current time by defined polling period. This can be used in the polling integration flow to calculate the last update time for the filter used in SAP S/4HANA OData query.

Configuration

  1. Sender - The process direct incoming path of this integration flow.

  2. Error Receiver - The integration flow that writes error to error handler

  3. Transaction handling

Sample Request Message

10

Sample Response Message

2025-08-23T02:45:22

Convert Date Time to Timestamp

This integration flow converts date time to timestamp. Some SAP S/4HANA OData API require timestamp format in the filter.

Configuration

  1. Sender - The process direct incoming path of this integration flow.

  2. Error Receiver - The integration flow that writes error to error handler

  3. Transaction handling

Sample Request Message

2022-10-22T07:15:48

Sample Response Message

{
  "lastUpdate" : "2022-10-22T00:00:00",
  "lastUpdateTime" : "PT07H15M48S"
}

Access message in temporary Data Store

This integration flow accesses message in data store. This avoid data store operations to be done in main process without proper handling, prompting to design guideline issues. Data store name is coming from header.

Configuration

  1. Sender - The process direct incoming path of this integration flow.

  2. Error Receiver - The integration flow that writes error to error handler

  3. Transaction handling

  4. Data store properties

Required Headers

  • action - GET, READ, DELETE

Optional Headers

  • SAPMessageDigest - require for DELETE action

Sample Request Message

<test>
    datastore_name
</test>

Check completion of fetching records from Pricefx

This integration flow calculates the accumulated retrieved records and compares it with the expected total number of records. It determines if fetching should be continued in the loop.

Required Headers

  • currentLoop - current loop count

  • pageSize - page size

  • totalRecords - total no of expected records

  • accumulated - no of records already fetched from previous loops

Configuration

  1. Sender - The process direct incoming path of this integration flow.

  2. Error Receiver - The integration flow that writes error to error handler

  3. Transaction handling

Sample Request Message

[
    {
        "name" : "a"
    },
    {
        "name" : "b"
    }
]

Sample Response Message

<record>
  <accumulated>4</accumulated>
  <endLoop>false</endLoop>
</record>

Flush Records to Data Source in Pricefx

This integration flow flushes data feed to data source in Pricefx. The data feed name comes from the header.

Required Headers

  • pfxEnv - Environment key to get Pricefx connection properties from value mapping

  • table - name of Pricefx data source

  • pfxAccessToken - name of global variable of Pricefx token

  • pfxHost - Pricefx host

  • pfxCredential - name of Pricefx security material

Configuration

  1. Sender - The process direct incoming path of this integration flow.

  2. Error Receiver - The integration flow that writes error to error handler

  3. Transaction handling

  4. Pricefx Integration Adapter properties

  5. Pricefx available tokens

  6. Message header properties

Sample Request Message

{}

Execute a process with default error handling

This integration flow executes a process using data store as error handler.

Required Headers

  • mainPath - the process to be executed

  • errorPath - error handler

  • dsTable - data store to store the error request

Configuration

  1. Sender - The process direct incoming path of this integration flow.

  2. Error Receiver - The integration flow that writes error to error handler

  3. Data store receiver - The integration flow that accesses the writes / reads error to data store

  4. Transaction handling

Aggregate Pricefx Flush events

This integration flow groups multiple Flush operations within a certain period to one operation as Flush will be failed in Pricefx if there is a concurrent Flush operation running.

Configuration

  1. Sender - The process direct incoming path of this integration flow.

  2. Error Receiver - The integration flow that writes error to error handler

  3. Main receiver - The integration flow that flushes data feed to data source

  4. Transaction handling

  5. Message header properties

  6. Aggregator properties – Defines how the Flush events should be aggregated.

  7. Xpath for getting data feed and Pricefx connection properties

Sample Request Message

<Flush>
    <table>IntegrationTestOnly</table>
    <pfxAccessToken>access-token-boomi</pfxAccessToken>
    <pfxHost></pfxHost>
    <pfxCredential>boomi-token</pfxCredential>
    <pfxEnv>TEST</pfxEnv>
    <id>IntegrationTestOnly-TEST</id>
</Flush>

Write errored polling events to error queue

This integration flow writes all errored polling events to an error queue for reprocessing or logging or manual re-trigger if any.

Required Headers

  • mainPath - the path that the events can be retried.

Configuration

  1. Sender - The process direct incoming path of this integration flow.

  2. Error Receiver - The integration flow that writes error to error handler

  3. JMS queue properties

  4. Transaction handling

Get entity by Typed ID from Pricefx

This integration flow gets Pricefx object by Pricefx internal key Typed ID

Required Headers

  • pfxEnv - Environment key to get Pricefx connection properties from value mapping

  • typedId

Configuration

  1. Sender - The process direct incoming path of this integration flow.

  2. Error Receiver - The integration flow that writes error to error handler

  3. Pricefx connection properties Receiver - The integration flow that retrieves Pricefx connection properties from value mapping

  4. Transaction handling

  5. Pricefx Integration Adapter properties

  6. Pricefx available tokens

  7. Message header properties

  8. Xpath for getting Pricefx connection properties

Get Pricefx connection properties by environment

This integration flow gets Pricefx connection properties from value mapping. Pricefx environment comes from header.

Required Headers

  • pfxEnv - Environment key to get Pricefx connection properties from value mapping

Configuration

  1. Sender - The process direct incoming path of this integration flow.

  2. Error Receiver - The integration flow that writes error to error handler

  3. Pricefx connection properties Receiver - The integration flow that retrieves Pricefx connection properties from value mapping

  4. Transaction handling

  5. Value mapping keys

  6. Message header properties

Sample Response Message

<pfxConnection>
  <AccessToken>access-token-demo-eu-dev</AccessToken>
  <Host></Host>
  <Credential>demo-eu-dev-token</Credential>
</pfxConnection>

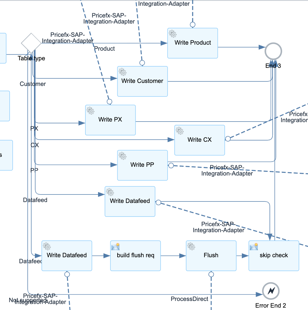
Write Records to Pricefx Tables

This integration flow writes records to Pricefx Tables. Supported table types:

  1. Product

  2. Customer

  3. Product Extension

  4. Customer Extension

  5. Company Parameter

  6. Datafeed with/without Flush

Screenshot 2025-08-22 at 2.08.38 pm.png


Required Headers

  • pfxEnv - Environment key to get Pricefx connection properties from value mapping

  • tableType - type of table to be updated

  • headers - comma delimited list of column names to be updated

Optional Headers

  • flattenMapping - required if the incoming message has to be converted from upsert request to load data request

  • mapping - required if the incoming message has to be converted to upsert request

  • targetDate - required if tableType is Company Parameter

  • table - required if tableType is Product Extension, Customer Extension, Company Parameter, Datafeed with/without Flush

Configuration

  1. Sender - The process direct incoming path of this integration flow.

  2. Error Receiver - The integration flow that writes error to error handler

  3. Flush Receiver - The integration flow that flushes data feed to data source

  4. Json XML converter receivers - The integration flow that converts Json to/from XML

  5. Pricefx connection properties Receiver - The integration flow that retrieves Pricefx connection properties from value mapping

  6. Pricefx Integration Adapter properties

  7. Transaction handling

  8. Message header properties

  9. Flush request

  10. Splitter properties

  11. Available Pricefx tokens