Skip to main content
Get Started
Release Notes
Support
Partner Helpdesk Login
Customer Helpdesk Login
Partner Helpdesk User Guide
Customer Helpdesk User Guide
Training & Certification
Training & Certification
Training Registration
Resources & Insights
pricefx.com
Main navigation
Close navigation
Main
Get Started
Release Notes
Support
Partner Helpdesk Login
Customer Helpdesk Login
Partner Helpdesk User Guide
Customer Helpdesk User Guide
Training & Certification
Training & Certification
Training Registration
Resources & Insights
pricefx.com
Main
Overview of Accelerators
Accelerators
Agents Accelerator
Business User Reference (Agents)
Admin User Reference (Agents)
Technical User Reference (Agents)
Components (Agents)
Processing (Agents)
Data Sourcing and Storing (Agents)
Agent Configurator (Agents)
Data Scope Configurator Loader (Agents)
Results Calculation (Agents)
Agent Activation (Agents)
Action Embedded Dashboard’s Input Value Preset (Agents)
Configuration (Agents)
Tables (Agents)
Run History (Agents)
Context Linking (Agents)
Configuration in Company Parameters (Agents)
Release Notes (Agents)
Troubleshooting (Agents)
Best Practices (Agents)
Agreements Accelerator
Approval Workflow Accelerator
Clustering Accelerator
CPQ Accelerator
Customer Insights Accelerator
List Price Optimization Accelerator
Markdown Optimization Accelerator
Multifactor Elasticity Accelerator
Negotiation Guidance Accelerator
Price Flexibility Accelerator
Price List Impact Simulation Accelerator
Price Setting Accelerator
Price Waterfall Optimization
Product Recommendation
Product Similarity Accelerator
Rebate Manager Accelerator
Forecast Accelerator
Sales Compensation Accelerator
Sales Insights Accelerator
Sales Compensation Quoting Plugin
Shelf Price Accelerator
Win Rate Accelerator
Visual Configuration
Common for Accelerators
Libraries
Connectors and Integration Templates
Dashboards
Discontinued Packages
Breadcrumbs
Home
Accelerators Documentation
Accelerators
Agents Accelerator
Technical User Reference (Agents)
On this Page
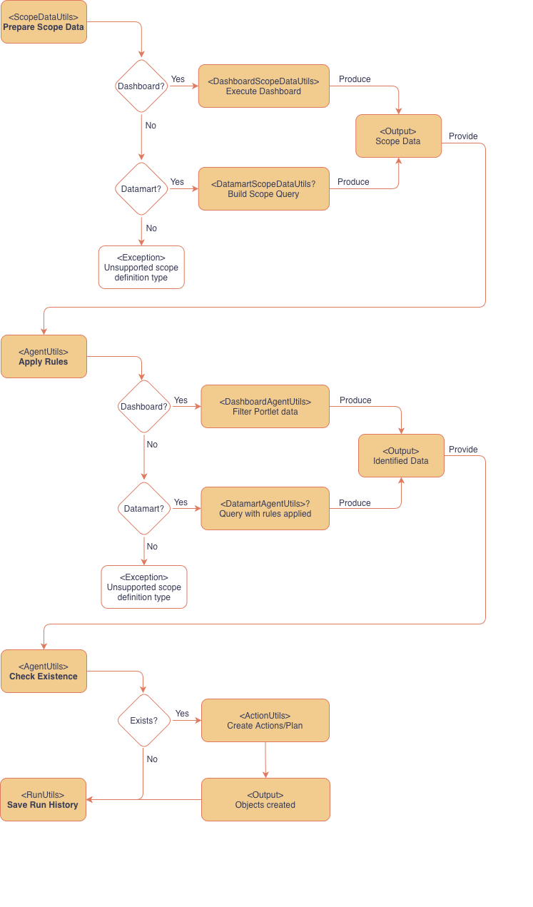
Results Calculation (Agents)
The diagram shows how the Results step is calculated.